教育
刚上任2个月,A股80后董事长被留置
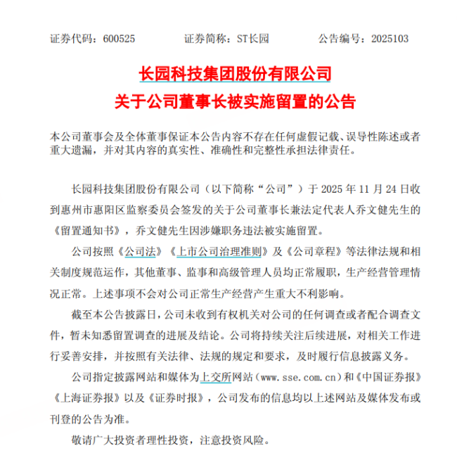
ST长园董事长兼法定代表人乔文健因涉嫌职务违法被留置,这让本就处于治理困境中的ST长园再添变数。
“国民好车”埃安UT super开启全面交付!现在下单最快2至4周交车
11月25日,在2025广州国际车展上,由京东、广汽集团与宁德时代三方共同推出的“国民好车”埃安UT super举行首批车主交付仪式,宣布新车开启尾款支付,并正式进入全面交付阶段。值得关注的是,广汽埃安全国一级门店、京东养车北京综合服务中心也于同日开启首批车辆交付,标志着国民好车交付中心服务网络正式落地启用。
京东工业通过港交所上市聆讯
11月24日消息,港交所官网显示,京东工业股份有限公司已通过上市聆讯。
药店行业有回暖趋势!但还有难题要解决
一年的震荡期后,零售药店行业走到哪一步了?
开除!字节打响“AI军纪”第一枪
11月12日下午,字节跳动一则短短的人事消息,在科技圈炸开了锅。
导游竟把代购商品分给团内游客携带 提醒:带有主观逃避海关监管的意图已构成走私行为
青岛胶东机场海关关员在对一架入境航班旅客及行李物品监管过程中,发现4名选择“无申报通道”通关旅客的行李物品过机图像存在异常。经核查,这个旅行团的导游承认了上述物品用于代购谋利。导游作为了解海关监管规定的从业人员,委托旅行团旅客帮助携带超量物...
KTV推出500元享女DJ打碟服务引质疑 条款描述遭删评
11月25日,有网友反映杭州余杭区星聚会KTV豪华小包套餐中有一项服务条款,上面写着到店另加500元可享受女DJ包房打碟气氛暖场50分钟,如需服务需提前一小时致电。网友质疑该条款描述不合规,是否涉及有偿陪侍
外交部:敦促日方保障中国公民安全 关注在日安全问题
11月26日,外交部发言人毛宁主持例行记者会。有记者提问,中国外交部近日表示,日本对中国公民违法犯罪案件多发,并提醒中国公民近期避免前往日本。对此,毛宁指出,当前日本社会针对中国公民的犯罪案件频发
荣耀500系列评测 全能旗舰体验新高度
今年的荣耀数字系列迎来了一轮显著升级。相较于上一代强调轻薄的设计,500系列将重点放在了全面提升性能和体验上。官方这次几乎不再强调轻薄,因为8000mAh的大电池直接被塞进了6.55英寸屏幕的机身中
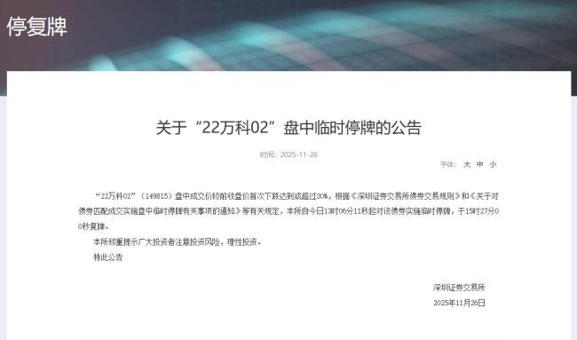
单日跌超30%,“22万科02”二次临停,万科股债齐探底 市场疑虑深铁兜底能力
今日午后,“22万科02”债券价格下跌超过30%,触发了盘中二次临时停牌。深圳证券交易所自13时06分11秒起对该债券实施临时停牌,于15时27分00秒复牌










