实时新闻
西安有小区存在拐卖妇女儿童?公安辟谣提醒
近日,一则“西安市西咸新区某小区存在拐卖妇女儿童”“渭柳佳苑抓获4名人贩子”的帖文在抖音等社交平台传播,引发网民关注,对社会秩序造成不良影响。经查:西安本地并未发生此类拐卖事件,所用内容均为不实信息,属于谣言。西安公安提醒:互联网不是法外之...
新闻分析丨国际数学界为何集体抵制赴美参会
新华社柏林4月2日电 新闻分析|国际数学界为何集体抵制赴美参会 新华社记者褚怡 杜哲宇 在以严谨和确定性著称的数学界,“赴美”越来越成为一种风险考量。近日,围绕2026年国际数学家大会会址的争
俄罗斯一客运列车部分车厢脱轨
新华社莫斯科4月3日电 据俄罗斯铁路公司3日消息,一辆开往莫斯科的客运列车的7节车厢当天在乌里扬诺夫斯克州脱轨。
巴基斯坦西北部发生爆炸 至少5人死亡
新华社伊斯兰堡4月3日电(记者杨恺)巴基斯坦警方消息人士3日向新华社记者证实,该国西北部开伯尔-普什图省当天凌晨发生一起爆炸事件,造成至少5人死亡、多人受伤。
日本涉大麻“瘾君子”数量创新高 七成为年轻人
新华社北京4月3日电 日本警察厅2日发布的数据显示,日本2025年共有近7000人因持有或吸食大麻接受调查,创有相关统计以来最高值。涉案者中逾七成属于年轻群体,大麻对日本年轻群体的侵蚀状况日益严重
链东盟 通全球——中马钦州产业园区开放发展提速
今年1月,印度尼西亚首柜冷冻榴莲出口中国接收仪式在中马钦州产业园区举行,全国首批多式联运业务落地该园区;2月,中石油广西石化公司首单60吨溶聚丁苯橡胶出口运抵柬埔寨;单船装载147支,钦州港码头风电叶片装载量
宁夏贺兰山东麓葡萄酒金山产区开启2026展藤季
中新社银川4月3日电 (记者 李佩珊)春风拂过贺兰山东麓,藤芽初绽,酒香渐浓。4月3日,“春醒藤启·醉美金山——2026宁夏银川市贺兰县金山产区展藤节暨春耕开园盛典”在沃尔丰酒庄启幕,当地酒庄从业者、市民游客齐聚
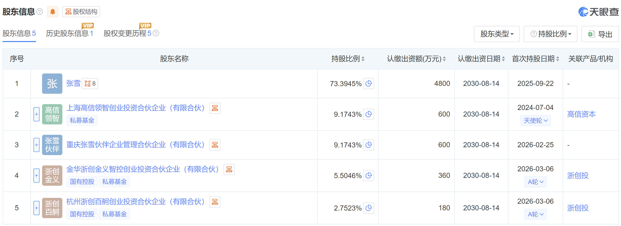
最早投资张雪的人,赚翻了
中新经纬4月3日电 (董文博)一战封神,张雪机车点燃了国产摩托车市场,仅有的两个投资方也站上了话题中心。
福州黄岐至马祖“小三通”客运航线增开新航班
中新社福州4月3日电 (郑江洛)清明假期来临,两岸“小三通”客运航线逐渐迎来客流高峰。为此,福州黄岐至马祖“小三通”客运航线将分别于4月3日与6日增开新航班。






