曾负债超200亿,创始人已跑路!这家新势力官宣复活,即将发新车

2025-11-05 飞灵汽车 HaiPress

已经倒闭两三年的威马,这次真要复活了。

11月3日上午,威马汽车通过官方公众号发布了一张海报:“好事将近,敬请期待”。有知情人士对媒体报道称,前述“好事”涉及多方面,包括产品、网络、供应商等,“基本上什么都有。”相关售后人士则透露,目前售后还没完全恢复,但售后团队已上岗,后续还需要全国建网,系列工作还在继续推进中。

此前的9月6日,威马汽车公众号发布《致供应商白皮书》。宣告深圳翔飞汽车销售有限公司已成为威马汽车四家核心公司的重整投资人和新股东。这份白皮书由威马的投资人深圳翔飞汽车销售公司起草,详细披露了威马的复产规划与未来发展蓝图。文件显示,在法院裁定批准重整计划后,深圳翔飞已全面接管威马旗下四家子公司,并正全力推进温州基地的EX5和E5车型复产工作。上海、温州两地政府也纷纷伸出援手,为项目提供支持。

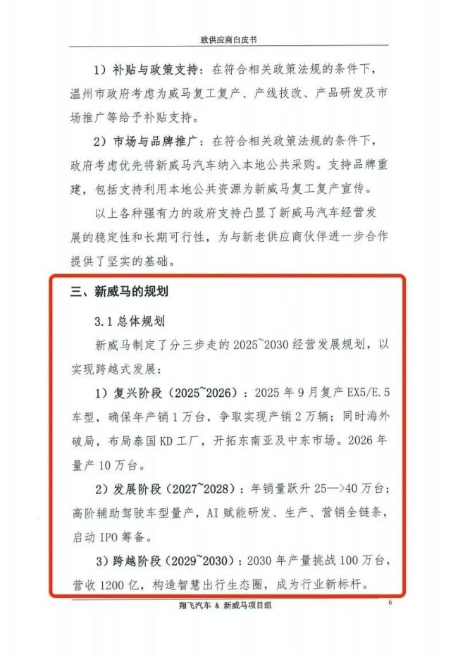
根据该白皮书规划,威马制定了2025至2030年分三步走的经营战略。2025年至2026年为复兴阶段,目标是9月复产后,实现1万至2万辆的年产销规模,并布局泰国KD工厂,开拓东南亚及中东市场,2026年冲击10万台的年产量。从2027年起进入发展阶段,年销量目标从25万台跃升至40万台,同时量产高阶辅助驾驶车型,并借助AI技术全面赋能研发、生产与营销环节,为IPO筹备工作。到了跨越阶段的2029年至2030年,威马更是雄心勃勃地提出了挑战100万台产量、1200亿元营收的宏大目标,意图构造智慧出行生态圈,树立行业新标杆。

在产品规划方面,白皮书提到其将推出涵盖纯电动、增程式技术路线的10款以上新产品,覆盖从A00级到C级的轿车、SUV、MPV、跨界车等多种车型,以满足全球市场多样化需求。营销策略上,威马计划通过老客户以旧换新奖励、与大客户和运营平台合作、定制车型及服务等手段,拓展销售渠道;海外市场则依托“一带一路”战略,聚焦东南亚、中东、中亚、欧洲等核心区域,2026年争取实现出口占比达30%。在国内市场,将构建由Store、Station、Spot及股东生态合作伙伴组成的多元化销售网络,实现全国销售网络全覆盖。

不过,外界比较疑惑的是,深圳翔飞与宝能集团有着千丝万缕的联系。也就是说,宝能可能是幕后重整威马的关键公司。那么在如今,宝能汽车仍被维权、裁员、欠薪等负面新闻缠身。在这种情况下,宝能是否有能力为威马的复产注入充足资金,着实令人怀疑。实际上,就在威马传出这个消息之后,众多的威马前员工和车主都表示“不相信”。

在威马的微博上基本上被车主和讨债的企业、员工“围堵”。有车主说,“先把车机网络和手机APP恢复了再说。”还有人说“快点提供质保电池漏液,现在6个月了还没有办法修”。还有不少员工表示,威马目前的欠薪和欠缴的社保一直没有解决。这意味着,威马即便复活,要面临的品牌修复工作也十分艰难。

威马曾经是新势力的销量冠军。2018年,威马汽车交付量曾排行业第二;2019年,其销量一度比肩甚至超越蔚小理;2020年,其累计销量在新势力车企中仍排名第四。自2022年以来,威马汽车陆续被曝工厂停产、经销商闭店等消息。2023年10月,威马汽车科技集团申请破产重整;2024年3月,法院确认其资不抵债,正式进入实质合并重整程序。重整案提及的审计报告显示,威马科技集团经审计后账面资产总额为39.88亿元,负债高达203.67亿元。

有网友犀利地指出,希望威马的复活不是“诈尸”一下。

(责任编辑:zx0600)

免责声明:本文转载自其它媒体,转载目的在于传递更多信息,并不代表本网赞同其观点和对其真实性负责,亦不负任何法律责任。 本站所有资源全部收集于互联网,分享目的仅供大家学习与参考,如有版权或知识产权侵犯等,请给我们留言。
©版权 2009-2024 TVB娱乐快讯      联系我们   SiteMap