西安通报11岁男童坠落通风井身亡:已控制3名相关责任人
2025-09-22 HaiPress
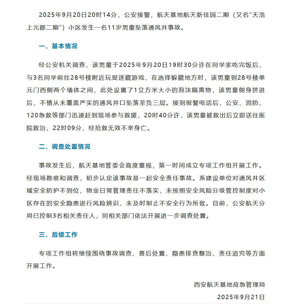
中新网9月22日电 西安航天基地应急管理局9月21日晚发布通报:9月20日20时14分,公安接警,航天基地航天新佳园二期(又名“天浩上元郡二期”)小区发生一名11岁男童坠落通风井事故。
一、基本情况
经公安机关调查,该男童于2025年9月20日19时30分许在同学家吃完饭后,与3名同学前往28号楼附近玩捉迷藏游戏,在选择躲藏地方时,该男童到28号楼单元门西侧两个墙体之间,此处设置了1立方米大小的泡沫隔离物,该男童侧身挤进后,不慎从未覆盖严实的通风井口坠落至负三层。接到报警电话后,公安、消防、120急救等部门迅速赶到现场参与救援,20时40分许,该男童被救出后立即送往医院救治,22时09分,经抢救无效不幸身亡。
二、调查处置情况
事故发生后,航天基地管委会高度重视,第一时间成立专项工作组开展工作。经现场勘察和调查,初步认定该事故是一起安全责任事故。系建设单位对通风井区域安全防护不到位,物业日常管理责任不落实,未按照安全风险分级管控制度对小区存在的安全隐患进行风险辨识,未及时制止不安全行为所致。目前,公安航天分局已控制3名相关责任人,同相关部门依法开展进一步调查处置。
三、后续工作
专项工作组将继续围绕事故调查、善后处置、隐患排查整治、责任追究等方面开展工作。

图片来源:西安航天基地微信公众号
免责声明:本文转载自其它媒体,转载目的在于传递更多信息,并不代表本网赞同其观点和对其真实性负责,亦不负任何法律责任。 本站所有资源全部收集于互联网,分享目的仅供大家学习与参考,如有版权或知识产权侵犯等,请给我们留言。
