9月8日晚间,菊乐股份发布公告称,接到董事长童恩文家属通知,公司董事长童恩文于9月6日下午逝世,享年78岁。

“童恩文先生的离世,使我们失去了一位伟大的企业家、一位睿智的导师和一位慈祥的长者。”公告中这样写道。字里行间不仅透露出企业对创始人的深切缅怀,更折射出一位在中国食品工业发展历程中留下深刻印记的企业家形象。
童恩文作为菊乐股份的创始人和长期领导者,他带领菊乐从地方乳企成长为区域强势品牌的过程,正是中国消费品行业变迁的一个缩影。而企业未来如何在继承中创新、在缅怀中前行,将成为菊乐股份下一阶段的重要命题。
目前,菊乐官网已经变为黑白色。菊乐股份称,公司经营管理团队正常履职,各项经营业务活动不会受到影响。
创立的菊乐营收已超16亿
作为菊乐品牌的创始人,童恩文自企业初创阶段便与之紧密相连。
1982年之时,童恩文主导发明的“甜菊糖苷提取工艺”取得轻工业部奖励,并荣获国务院特殊津贴表彰,“菊乐”品牌也由此诞生。
1996年,童恩文敏锐地把握时代机遇,于西南市场率先推出无菌灌装纯牛奶,引领企业成功转型进入乳品行业,尤其“酸乐奶”含乳饮料,迅速占据市场的领先地位,成为菊乐在乳品赛道的标志性产品,为品牌区域影响力的构建奠定基础。
根据尼尔森零售研究数据,2022年度,该公司酸乐奶产品在全国酸味奶的销售额市场占有率为2.20%,排名全国第五;在四川地区的销售额市场占有率为20.70%,排名第四;在成都地区的销售额市场占有率为54.60%,排名第一。
在童恩文的战略引领下,菊乐不仅在产品层面站稳脚跟,更实现了企业规模与盈利能力的持续提升,逐步从地方乳企蜕变为区域强势品牌。
其招股书上的财务数据清晰展现了这一成长轨迹:2020年到2024年,菊乐一直维持着可观的增长,从营收约10亿元,慢慢增至16.41亿元,净利已达到2.32亿元。今年上半年,菊乐股份继续保持增长态势。其半年报显示,上半年,公司实现营收8.23 亿元,同比增长6.04%;实现净利润1.44亿元,同比增长22.08%;毛利率从34.16%提升到37%,创近三年新高。

从企业治理层面来看,童恩文对菊乐拥有绝对控制权,这也为其战略的稳定落地提供了保障。股权结构数据显示,童恩文本人持有菊乐集团35.58%的股份,间接控制菊乐股份45.87%的股权,个人则直接持股26.51%,合计控制73.35%的表决权。

菊乐股份表示,童恩文的去世不会导致公司董事会成员人数低于法定人数,不会影响公司董事会的正常运作。公司将根据有关法律法规和《公司章程》的规定,尽快完成董事补选、选举董事长等工作。
童恩文用四十余年的时间书写了一部企业家的坚守与创新史。他的离去,为一个时代画上句号;而他留下的,不仅是一个年营收超16亿元的乳业品牌,更是一段关于转型、聚焦与持续增长的企业样本
五度冲击IPO
近年来,登陆资本市场成为菊乐股份重要的战略目标,但其上市进程并非一帆风顺,反而充满波折与挑战。
从2017年首次冲刺IPO到2024年6月,童恩文团队先后“四战”深交所IPO,均未能如愿。
2017年12月递交招股书,因材料不齐及审核从严,2018年3月撤回申请。
2019年8月再次递交申请,因分公司出纳挪用资金9577万元、货币资金披露不实等问题,被证监会出具警示函,上市计划终止。
2020年6月第三次申请,因会计师事务所和验资机构财务审计失误,被监管问询后撤回。
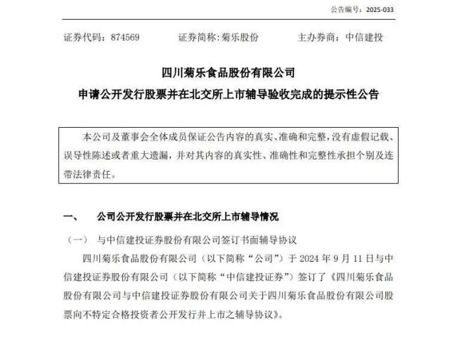
2022年7月更换保荐机构为中信建投证券,2024年6月主动撤回材料,深交所终止审核。
四次折戟深交所后,菊乐股份并未停滞上市步伐,而是果断调整战略方向,将目光转向北交所。公司自2024年6月递交IPO申请,并9月启动上市辅导至通过验收,顺利拿到北交所的入场券,正式成为新三板挂牌公司。今年6月24日,菊乐股份通过四川证监局辅导验收,获得IPO申报资格。次日,正式向北交所报送向不特定合格投资者公开发行股票并上市的申报材料。

不过,菊乐目前仍需要等待。因为,其在新三板挂牌尚不足12个月。
就在市场关注其此次能否成功闯关之时,创始人童恩文的突然离世,为菊乐的上市前景蒙上了一层阴影。如何持续推进IPO进程,并同时应对当前乳业整体下行的市场环境,正极大考验着继任管理层的战略能力和执行智慧。
除了上市进程中的突发变数,菊乐股份长期存在的业务区域高度集中风险也未得到根本解决。尽管公司源自四川成都并在本地市场占据领先地位,也通过2020年收购黑龙江惠丰乳品积极拓展省外市场,但除惠丰之外,公司收入仍严重依赖四川区域,全国化布局尚未真正实现突破。

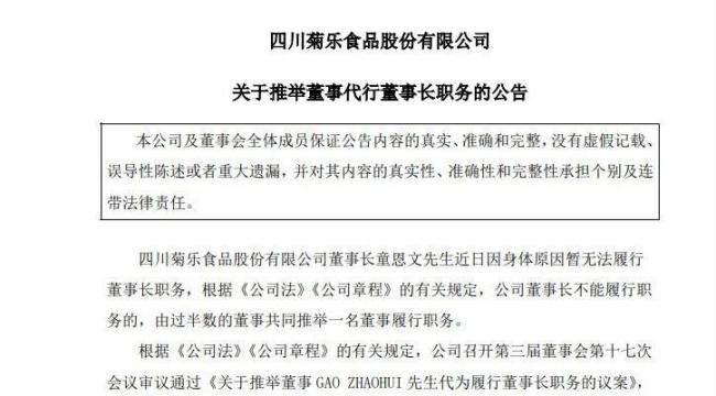
事实上,在童恩文离世前,菊乐股份已提前启动管理层调整。今年7月30日,菊乐股份突然宣布换帅。菊乐股份在公告中称,公司实际控制人、董事长童恩文因身体原因暂无法履职。经公司董事会审议,同意推举公司董事高朝晖在童恩文不能履行职务期间代为履行董事长、战略与发展委员会主任委员、薪酬与考核委员会委员及公司法定代表人职责。
高朝晖现年53岁,美籍华人,2011年进入菊乐股份,代行董事长之职前担任公司董事、总经理,未持有公司股份,与童恩文为翁婿关系。
眼下菊乐股份正全力冲刺北交所上市,迎来发展历程中的关键一跃。此举标志着企业迈入全新阶段,未来将进一步借助资本市场力量,提升核心竞争力、拓宽发展空间。大家也都期待着企业以此为契机,持续稳健成长,开创更加辉煌的新篇章,为行业与市场贡献更大价值。
(责任编辑:zx0600)
