靖奇投资怒怼招商证券未尽核查义务 投诉违规行为
2025-08-08 HaiPress
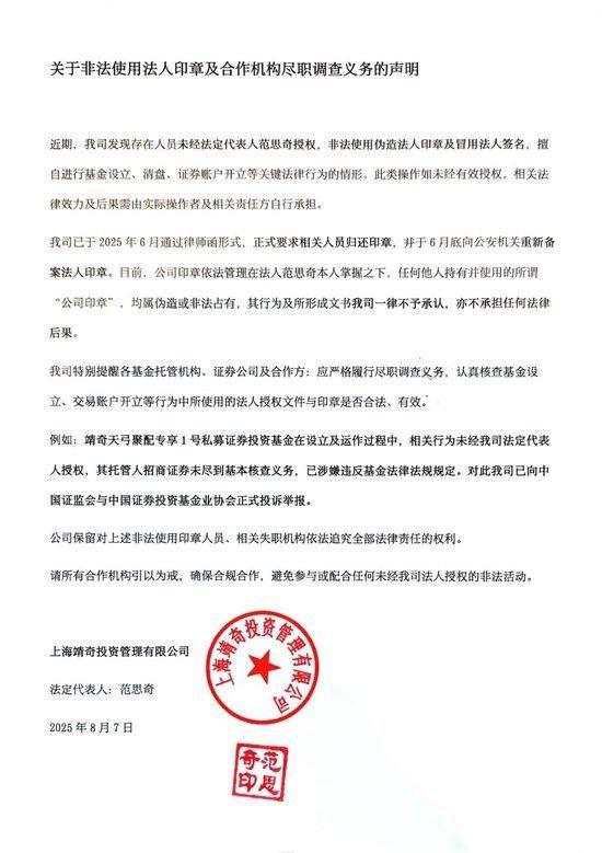
靖奇投资今日发布风险警示公告,提醒各基金托管机构、证券公司及合作方严格履行尽职调查义务,认真核查基金设立和交易账户开立等行为中所使用的法人授权文件与印章是否合法有效。公告指出,靖奇天弓聚配专享1号私募证券投资基金在设立及运作过程中,相关行为未经公司法定代表人授权,其托管人招商证券未尽到基本核查义务,已涉嫌违反基金法律法规规定。靖奇投资已向中国证监会和中国证券投资基金业协会正式投诉举报。

免责声明:本文转载自其它媒体,转载目的在于传递更多信息,并不代表本网赞同其观点和对其真实性负责,亦不负任何法律责任。 本站所有资源全部收集于互联网,分享目的仅供大家学习与参考,如有版权或知识产权侵犯等,请给我们留言。
